Hallo,
ich möchte meine Lima überholen lassen, dafür muss sie logischerweise ausgebaut werden

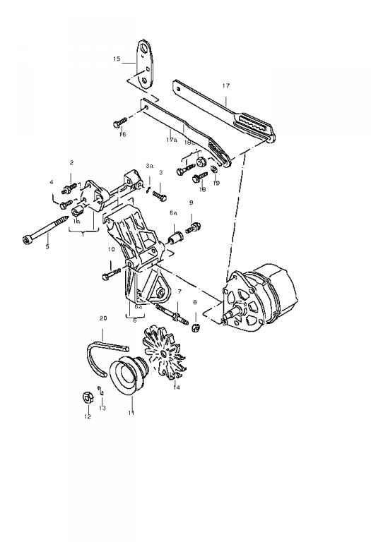
Leider gestaltet sich das nicht ganz so einfach: Wie bekomme ich die Hülse (siehe Anhang, Teil 6a) ab? Zur Info, ist ein KR, Abbildung sollte stimmen.
Liebe Grüße und Danke für schnelle Hilfe
Georg